多盈(中国)
走进金玺泰
集团产业
产品展示
多盈在线app网页登录
党建工作
社会责任
人力资源
联系我们
采销平台
全站搜索
走进金玺泰
董事长致辞
集团简介
集团文化
发展历程
集团荣誉
集团产业
矿产品及深加工
尾砂尾矿综合开发利用
新技术新材料
文化旅游产业
医疗养老产业
产品展示
多盈在线app网页登录
集团要闻
媒体关注
产业新闻
党建工作
全部
妇联工作
党建工作
工会工作
社会责任
公益理念
慈善捐助
人力资源
人才理念
人力招聘
联系我们
联系方式
留言
采销平台
全部
采购公示
销售公示
物流公示
全站搜索
董事长致辞
集团简介
集团文化
发展历程
集团荣誉
矿产品及深加工
尾砂尾矿综合开发利用
新技术新材料
文化旅游产业
医疗养老产业
集团要闻
媒体关注
产业新闻
妇联工作
党建工作
工会工作
公益理念
慈善捐助
人才理念
人力招聘
联系方式
留言
采购公示
销售公示
物流公示
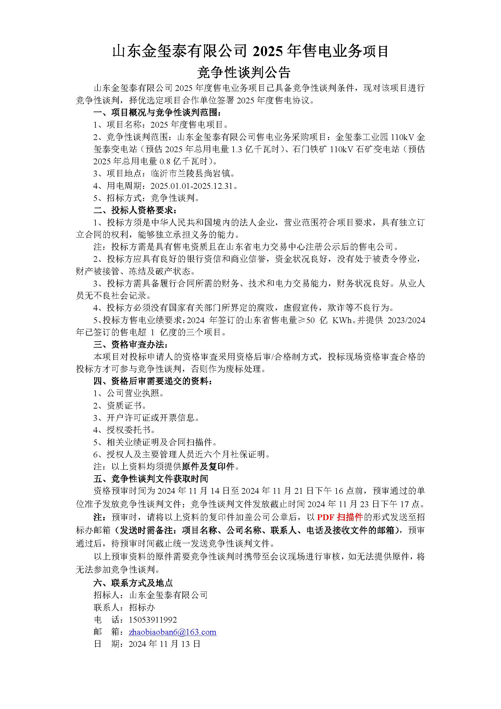
山东金玺泰有限公司2025 年售电业务项目竞争性谈判公告
2024-11-14 08:27:38
160
招标文件下载
上一篇
: 多盈在线app网页登录矿山视频AI智能分析系统竞争性谈判公告
下一篇
: 山东金玺泰矿业有限公司选厂球磨机钢球供货项目竞争性谈判公告
导航
走进金玺泰
董事长致辞
集团简介
集团文化
发展历程
集团荣誉
集团产业
矿产品及深加工
尾砂尾矿综合开发利用
新技术新材料
文化旅游产业
医疗养老产业
产品展示
多盈在线app网页登录
集团要闻
媒体关注
产业新闻
党建工作
妇联工作
党建工作
工会工作
社会责任
公益理念
慈善捐助
人力资源
人才理念
人力招聘
联系我们
联系方式
留言
采销平台
采购公示
销售公示
物流公示
全站搜索
走进金玺泰
董事长致辞
集团简介
集团文化
发展历程
集团荣誉
集团产业
矿产品及深加工
尾砂尾矿综合开发利用
新技术新材料
文化旅游产业
医疗养老产业
产品展示
多盈在线app网页登录
集团要闻
媒体关注
产业新闻
党建工作
妇联工作
党建工作
工会工作
社会责任
公益理念
慈善捐助
人力资源
人才理念
人力招聘
联系我们
联系方式
留言
采销平台
采购公示
销售公示
物流公示
全站搜索
九州平台
|
千亿体育网页版中国有限公司
|
betvictor韦德
|
华体网页版
|
华体网
|
世俱杯最新官网
|
开云在线注册
|
星空·综合体育(中国)官方网站-登录入口
|
开云官方在线入口
|